以下我将从核心优势、课程选择、关键要素、时间规划和常见误区五个方面,为你详细解析国际高中如何针对性地为新加坡大学做准备。

(图片来源网络,侵删)
核心优势:为什么国际高中是申请新加坡大学的绝佳跳板?
新加坡大学(尤其是NUS/NTU)在全球排名顶尖,录取标准也极为严格,国际高中的核心优势在于:
- 无缝对接的学术体系:新加坡大学非常认可A-Level、IB、AP等国际课程体系,这些课程本身就是为全球顶尖大学设计的,学生可以直接用这些课程的考试成绩和预估分来申请,无需再参加额外的统一高考。
- 全英文环境:课程、作业、考试、讨论全部使用英语,能提前适应大学全英文的学习和生活环境,这是申请和未来成功的关键。
- 能力导向的培养模式:国际课程强调批判性思维、研究能力、项目协作和公开演讲(如IB的TOK、EE、CAS,A-Level的独立研究论文),这与新加坡大学所看重的素质高度契合。
- 丰富的课外活动:新加坡大学录取采用“整体评估”(Holistic Review),非常看重学生的课外活动,国际高中提供了大量参与社团、竞赛、社区服务的机会,是简历上亮眼的一笔。
课程选择:哪条路最适合你?
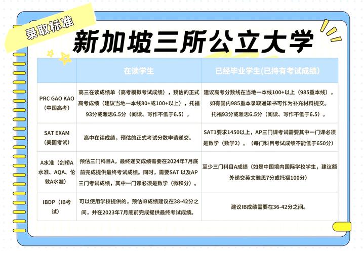
申请新加坡大学,最主流和最受认可的三条路是A-Level、IB和AP,选择哪条路,取决于你的学术特长和未来规划。
| 课程体系 | 适合学生 | 对申请新加坡大学的优势 | 挑战 |
|---|---|---|---|
| A-Level (英国高中课程) | 目标明确,擅长应试,数理化基础扎实的学生。 | “黄金标准”:新加坡大学(尤其是NUS/NTU)本身就是A-Level体系的“亲儿子”,录取标准就是基于A-Level成绩。 针对性强:可以集中精力在3-4门优势科目上取得高分,对申请非常有帮助。 |
科目深度大:对学生的学术钻研能力要求高。 “一考定终身”:最终成绩取决于1-2次大考,压力大。 |
| IB (国际文凭课程) | 综合能力强,文理均衡,注重时间管理和研究能力的学生。 | 全球认可度最高:IB的“全人教育”理念深受新加坡大学青睐,尤其是高分IB学生(如40+分)极具竞争力。 能力证明:TOK(知识论)、EE(拓展论文)等核心课程能充分展示学生的学术研究和思辨能力。 |
难度大,任务重:要求学生同时兼顾学术、活动和社交,时间管理能力是巨大考验。 科目多:需要学习6个学科组,对知识面要求广。 |
| AP (美国大学预修课程) | 计划申请美国大学,同时想保留申请新加坡选项的学生;或在特定学科(如数理化)有超常天赋的学生。 | 灵活性高:可以选择自己擅长的AP科目进行考试,用4-5门5分(满分)的AP成绩来证明学术能力。 学分转换:部分专业在进入大学后可以兑换学分,节省时间和学费。 |
非主流路径:虽然被认可,但不如A-Level和IB那样被新加坡大学视为“标准路径”。 需要搭配其他课程:通常需要完成高中毕业要求,AP成绩只是加分项。 |
建议:
- 目标最顶尖专业(如医学、法律、计算机):A-Level是稳妥且被高度认可的选择。
- 综合素质全面,想挑战自己:IB能让你在申请中脱颖而出。
- 不确定未来方向,或想主攻美国:AP提供了更多可能性。
关键要素:除了成绩,你还必须做什么?
新加坡大学的录取是“百里挑一”,仅仅有高分是不够的,以下三点是决定性的:

(图片来源网络,侵删)
学术成绩 - 硬通货
- A-Level:目标是至少3门A/A(或A+),热门专业(如医学、计算机)可能要求4个A。
- IB:目标总分是40+(满分45),并且三门高阶课程达到7分,38分以上也有较强竞争力。
- AP:目标是在4-5门核心科目上获得5分。
- 预估分:这是申请时最重要的材料之一,务必保持与最终大考一致的高水平。
课外活动 - 软实力
新加坡大学希望看到你是一个“有趣”且“有责任感”的人,活动质量远大于数量,建议围绕以下几类展开:
- 学术竞赛:参加数学、物理、化学、生物、商科等领域的国际竞赛(如AMC, BPhO, IEO等),获奖是巨大加分项。
- 领导力与社团:担任学生会主席、社团创始人或核心成员,组织大型活动,展示你的组织能力和影响力。
- 社区服务:长期、有深度的志愿者活动,如支教、环保项目、关爱弱势群体等,体现你的社会责任感。
- 个人特长:在音乐、体育、艺术等领域达到较高水平(如国家级运动员、乐器演奏级证书)。
个人陈述 - 你的故事
PS是你向招生官展示“你是谁”的唯一机会,需要回答三个核心问题:
- 为什么选择这个专业?:结合你的学术兴趣、相关经历(如项目、竞赛)来阐述,要具体、真诚,避免空话。
- 为什么选择这所大学?:深入研究你申请的专业和学校,提及具体的课程、教授、研究机会或校园文化,表明你做过功课。
- 你将如何为这个社区做出贡献?:结合你的课外活动经历,说明你的价值观、技能和热情如何与大学匹配。
时间规划:四年高中如何布局?
| 年级 | 核心任务 | 目标 |
|---|---|---|
| G9 (高一) | 适应与探索 | 适应国际课程节奏,打好各科基础,广泛尝试不同类型的课外活动,发现自己的兴趣所在。 |
| G10 (高二) | 聚焦与深化 | 选定适合自己的课程体系(A-Level/IB/AP),在1-2个感兴趣的领域深入参与课外活动,争取做出成果(如担任领导角色),开始准备标化考试(如雅思/托福)。 |
| G11 (高三上) | 冲刺与申请 | 这是最关键的一年! 保持顶尖GPA。 参加并力争在重要竞赛中获奖。 完成IB大考或A-Level模考,取得优异成绩。 考出雅思/托福高分(雅思7.0+,托福100+)。 撰写并反复修改个人陈述和推荐信。 在UCAS或大学官网提交申请(通常在10月-次年1月)。 |
| G12 (高三下) | 等待与衔接 | 等待录取结果,准备面试(部分专业如法律、医学、商科会有面试),提前学习A-Level/IB的最终大考内容,确保拿到理想成绩以换取无条件录取。 |
常见误区与提醒
-
误区:只要成绩好就一定能进。 提醒:NUS/NTU的申请竞争极其激烈,高分是门槛,但决定录取的是你的“整体画像”,一个成绩38分但有独特领导力项目的学生,可能比一个成绩40分但活动平平的学生更受青睐。
-
误区:课外活动越多越好。 提醒:招生官看的是“深度”和“持续性”,在同一个社团深耕三年并成为骨干,比参加十个不同社团只待一个月要有价值得多。
-
误区:忽略新加坡大学的特殊要求。 提醒:
- 医学、法律等专业通常有面试环节,需要提前准备。
- 部分专业(如工程、计算机)可能对A-Level的数理化科目有特定要求(如必须包含数学和物理)。
- 务必去学校官网查看最新的入学要求,不要依赖过时信息。
-
误区:雅思/托福成绩不重要。 提醒:虽然国际高中是全英文授课,但新加坡大学仍然要求提供雅思或托福成绩作为语言能力的官方证明,这是硬性要求,不能省略。
国际高中申请新加坡大学是一场需要精心策划的“马拉松”,它要求你:
- 学术上,在选定的课程体系(A-Level/IB/AP)中做到顶尖。
- 能力上,通过高质量的课外活动展现你的领导力、社会责任感和独特才华。
- 规划上,从高一开始就明确目标,步步为营,有条不紊地执行计划。
如果你能做到以上几点,你将不仅有机会敲开NUS/NTU的大门,更能为未来的大学生活乃至职业生涯打下坚实的基础,祝你成功!
