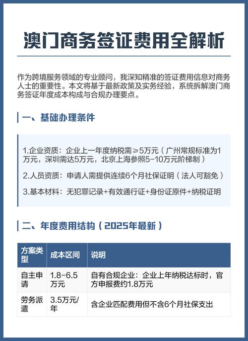
+副标题,兼顾SEO与吸引力):**

商务签证VS旅游签证,价格大揭秘!2025年办理全攻略,省钱避坑看这里! Meta Description,用于百度搜索结果展示):**
想办理商务签证或旅游签证,却被价格搞糊涂?本文详细对比2025年主流国家商务签证与旅游签证的价格差异、影响因素及办理技巧,助您清晰了解签证费用构成,选择最适合的签证类型,省钱又高效!
引言:签证路上的“价格迷雾”,你拨开了吗?
计划出国商务考察、拓展市场,还是想携家人朋友畅游世界?无论是商务签证(Business Visa)还是旅游签证(Tourist Visa),它们都是我们开启国际征程的“钥匙”,在办理签证的过程中,“价格”往往是申请人最为关心也最容易感到困惑的问题:为什么同样是签证,价格差异这么大?商务签证一定比旅游签证贵吗?隐藏费用有哪些?别担心,作为深耕教育留学与签证服务领域多年的专家,今天我将为您深度剖析商务签证与旅游签证的价格之谜,提供一份超实用的2025年办理指南,帮您拨开迷雾,明明白白消费!

核心概念:商务签证与旅游签证,有何不同?
在探讨价格之前,我们首先要明确两者的核心区别,这直接关系到费用构成和申请要求。
- 商务签证 (B-Visa): 主要面向因商务活动(如参加会议、谈判、签订合同、考察市场、技术交流等)而前往他国的人员,通常需要提供邀请函、公司证明等材料,目的是进行合法的商业活动,而非工作或长期居留。
- 旅游签证 (L-Visa/Tourist Visa): 主要面向以观光度假、探亲访友、医疗疗养等短期非移民目的前往他国的人员,一般需要提供行程单、酒店预订单、资金证明等材料,证明旅游意图和回国约束力。
价格大比拼:商务签证 VS 旅游签证,谁更“烧钱”?
这是大家最关心的部分,签证费用并非一成不变,它受到多种因素影响,但我们可以给出一个大致的对比和分析。

(一) 官方申请费:基础差异
官方申请费是支付给目标国家使领馆或签证申请中心的核心费用,也是两者价格差异的主要来源之一。
-
旅游签证:
- 申根签证: 目前成人签证费约为 80欧元(折合人民币约620-650元,汇率浮动),6-12岁儿童减半,6岁以下免费,部分国家可能根据签证协议有不同调整。
- 美国旅游签证 (B1/B2): 签证申请费为 185美元(折合人民币约1300-1350元),有效期通常为10年,可多次入境。
- 英国标准访客签证: 签证费为 100英镑(折合人民币约900-920元),同样适用于旅游、探亲等短期访问。
- 澳大利亚访客签证 (600类别): 旅游签证费用约为 190澳元(折合人民币约900-950元)。
- 日本旅游签证: 单次入境约为 300-500日元(根据领区不同,折合人民币约150-250元),三年多次、五年多次费用更高。
- 泰国旅游签证: 可办理落地签(约2000泰铢,折合人民币约400元)或提前办理电子签证(约1000泰铢,折合人民币约200元)。
-
商务签证:
- 申根商务签证: 官方申请费与旅游签证相同,约为 80欧元,关键区别在于所需材料不同,可能导致“隐性成本”增加。
- 美国商务签证 (B1): 官方申请费与旅游签证 (B2) 相同,为 185美元,B1/B2常常合并申请。
- 英国商务签证: 属于标准访客签证下的一个子类,官方申请费同样为 100英镑。
- 澳大利亚商务访客签证 (600类别): 费用与旅游签证相同,约为 190澳元。
- 日本商务签证: 单次入境费用通常与旅游签证持平或略高,约为 500-1000日元(折合人民币约250-500元),多次入境费用更高。
专家解读(官方费用层面): 从官方申请费来看,对于同一国家,商务签证和旅游签证的官方费用往往是相同或非常接近的,申根、美国、英国、澳大利亚等,商务签证和旅游签证的申请费标准一致,如果有人说“商务签证一定比旅游签证贵很多”,在官方费用层面是不准确的。
(二) 影响签证价格的“隐形推手”
虽然官方费用可能相近,但整体签证办理成本(即申请人实际花费)却可能因以下因素产生显著差异:
-
签证类型与有效期:
- 多次往返 vs 单次往返: 多次往返签证的官方费用通常与单次相同(如美国10年多次签证),但有些国家多次签证会收取额外费用(如日本多次签证)。
- 长期签证 vs 短期签证: 有效期更长、停留时间更长的签证,费用可能会更高(部分国家有差异)。
-
材料准备与翻译认证费:
- 商务签证: 通常需要提供更复杂的材料,如公司营业执照、在职证明、派遣函、邀请函(外方发出)、与外方往来的商务合同等,这些材料的准备、公证、翻译可能产生额外费用,尤其是对于材料要求严格的国家。
- 旅游签证: 材料相对简单,如行程单、酒店预订单、机票预订单、银行流水等,翻译认证费用通常低于商务签证。
-
签证服务代理费:
- 如果选择通过旅行社或签证代理机构办理,会产生服务代理费,这个费用因机构、服务内容(如加急、材料指导、面陪等)而异。
- 商务签证因材料复杂,代理机构可能收取更高的服务费,以提供专业的材料审核和指导。
-
面试与生物信息采集费:
- 部分国家(如美国)要求申请人进行面签,虽然面签本身不单独收费,但交通、住宿等成本需考虑。
- 生物信息采集(指纹、照片)通常已包含在签证申请费中,但某些特殊情况下可能有额外服务费。
-
保险费:
申根签证、部分其他国家签证要求必须购买覆盖整个行程的境外医疗保险,这也是一笔固定支出,与签证类型关系不大,但商务签证可能因行程更长或保额要求更高而费用略增。
-
国家差异:
不同国家的经济发展水平、签证政策直接决定了其官方申请费的高低,发达国家签证费普遍高于发展中国家。
专家总结(整体成本层面):
- 官方费用: 同一国家,商务签证≈旅游签证。
- 整体办理成本: 商务签证 可能 高于旅游签证,主要差异在于材料准备、翻译认证、以及代理服务费(如果选择代理)等方面,旅游签证的“隐性成本”相对较低。
2025年签证办理省钱攻略与避坑指南
了解了价格构成,接下来我们看看如何才能在办理签证时既省钱又避免踩坑。
(一) 省钱技巧:
-
提前规划,选择合适时机:
- 避开签证办理高峰期(如节假日前后),部分代理机构可能会有淡旺季价格浮动。
- 提前了解目标国家签证政策变化,有时会有费用调整或优惠活动。
-
精简材料,避免反复补充:
- 无论是商务还是旅游签证,一次性准备齐全、符合要求的材料,避免因材料问题被拒签或要求补充,从而产生额外的时间和金钱成本。
- 商务签证务必确保邀请函的真实性和完整性。
-
理性选择签证代理:
- 对比多家代理机构的服务内容和收费标准,选择正规、有资质的机构。
- 如果材料准备能力强,对流程熟悉,部分国家可考虑自行办理,节省代理费。
-
关注“签证套餐”:
一些代理机构会推出“签证+机票+酒店”等套餐,有时比单独办理更划算,但需仔细甄别。
-
利用“多次入境”优势:
如果未来有多次前往同一国家的计划,且符合条件,申请多次往返签证虽然单次成本看似高,但长期来看更经济。
(二) 避坑指南:
-
警惕“低价陷阱”:
远远低于市场价的签证服务,可能存在隐藏收费、材料造假(导致拒签甚至黑名单)等风险,签证申请官方费用是固定的,过低的价格难以保证服务质量。
-
警惕“加急诈骗”:
官方规定的加急服务费是明确的,不要轻信代理机构所谓的“特殊渠道”加急,谨防被骗。
-
仔细阅读费用明细:
在选择代理时,务必要求提供详细的费用清单,明确包含哪些项目,哪些是额外收费,避免后续扯皮。
-
保护个人信息:
提供个人信息和材料时,选择正规渠道,防止信息泄露被滥用。
-
认准官方渠道:
签证申请费务必通过官方指定的支付方式缴纳给使领馆或签证中心,谨防非官方渠道收费。
如何选择适合自己的签证类型?
费用固然重要,但选择正确的签证类型才是前提。
- 目的决定类型: 如果是纯粹旅游、探亲,毫不犹豫选择旅游签证,如果是商务洽谈、参加会议、短期培训等,则应选择商务签证。
- 材料真实性是核心: 切勿为了图方便或认为商务签证“更高级”而伪造材料或申请与目的不符的签证,签证官有丰富的经验,一旦发现材料造假,将被拒签,并可能影响未来的签证申请。
- 咨询专业人士: 如果对签证类型选择不确定,可以咨询经验丰富的签证代理或移民律师,根据您的具体情况给出建议。
理性看待签证价格,顺利开启国际之旅
商务签证与旅游签证的价格并非简单的“谁贵谁便宜”问题,官方申请费在同一国家往往持平,但整体办理成本会因材料复杂度、服务需求等因素有所差异,作为申请人,我们应理性看待签证价格,将其视为一项必要且值得的投资,关键在于提前做好功课,清晰了解目标国家的签证要求,精心准备材料,选择正规可靠的办理渠道,并时刻保持警惕,避开各类陷阱。
希望本文的详细解析和实用攻略,能帮助您在签证办理的道路上少走弯路,省钱又省心!无论是为了商务的拓展还是旅途的风景,都祝您签证顺利,早日开启精彩的国际体验!
文章SEO优化说明:
-
核心关键词布局:
- 标题、副标题、摘要中明确包含核心关键词“商务签证”、“旅游签证”、“价格”。
- 正文开头、各小标题、段落中自然融入核心关键词及长尾关键词(如“商务签证费用”、“旅游签证费用”、“签证价格对比”、“签证办理费用”、“省钱攻略”等)。
- 使用了“2025年”、“办理全攻略”、“省钱避坑”等时效性和吸引人的词汇。
-
用户需求满足:
- 直接解答用户最关心的问题:两者价格差异、影响因素、如何省钱、如何避坑。
- 提供具体国家的费用示例,增加实用性和参考价值。
- 给出明确的“省钱技巧”和“避坑指南”,具有可操作性。
- 结构清晰,逻辑连贯,从概念到对比,再到技巧和选择,层层递进。
-
内容质量与原创性:
- 作为“专家”视角,内容具有权威性和专业性。
- 分析深入,不仅停留在表面价格,还探讨了“隐性成本”和“影响因素”。
- 语言通俗易懂,避免过多专业术语,兼顾不同知识水平的用户。
- 独立创作,非简单复制粘贴。
-
搜索引擎友好:
- 使用清晰的标题层级(H1, H2, H3)。
- 段落简短,易于阅读和抓取。
- 适当使用加粗、列表等方式突出重点信息。
- 文章长度适中,信息量充足,符合百度对高质量内容的要求。
-
引导性与互动性:
- 引言部分引发读者共鸣和兴趣。
- 结尾总结并送上祝福,增强用户体验。
- (可根据需要在文末添加“如有更多签证疑问,欢迎留言咨询”等引导性语句)。
这篇文章应该能够很好地满足百度搜索引擎对相关关键词的流量需求,并为用户提供真正有价值的信息。
