澳大利亚移民局没有设定一个固定的、适用于所有签证的“最低存款金额”,这与一些其他国家不同。

(图片来源网络,侵删)
这意味着,您需要提供的资金证明,其核心目的不是达到某个数字,而是要向签证官证明:
- 您有足够的能力支付您在澳洲期间的所有费用(包括学费、生活费、旅费等)。
- 这些资金是您合法拥有的、可用的,并且来源可靠。
- 您有真实的意图在签证结束后离开澳大利亚(即没有非法滞留的倾向)。
签证官会根据您的个人情况、签证类型、在澳停留时长等多种因素来综合判断您提供的资金是否足够。
以下是针对不同签证类型的详细资金要求和建议:
学生签证 (Student Visa - Subclass 500)
学生签证的资金要求是最明确和具体的,因为移民局给出了官方指导标准。

(图片来源网络,侵删)
官方生活费标准
移民局规定,学生签证申请人必须证明有能力支付在澳期间的生活费,这个标准是固定的,按年计算:
- 单人:每年 AUD $24,505 (约合人民币 11.5 万元)
- 伴侣:每年 AUD $6,940 (约合人民币 3.3 万元)
- 第一个孩子:每年 AUD $3,220 (约合人民币 1.5 万元)
- 随后的每个孩子:每年 AUD $3,220 (约合人民币 1.5 万元)
注意: 这个金额是最低要求,签证官可能会根据您的个人情况(如学校所在城市、消费习惯等)要求您提供更多资金证明。
学费证明
您必须提供已支付或有能力支付第一年学费的证明,通常形式包括:
- 学校出具的学费支付收据 或电子确认信。
- 如果学费已支付,提供银行转账记录。
总资金要求计算
一个简单的估算方法是: 所需资金 = 第一年学费 + (生活费标准 × 年数)

(图片来源网络,侵删)
- 一个学生去悉尼读一个2年的硕士课程,第一年学费为 AUD $35,000。
- 学费:AUD $35,000
- 生活费:AUD $24,505 × 2年 = AUD $49,010
- 总计需要证明的资金:约 AUD $84,010 (约合人民币 39.5 万元)
接受的资金证明形式
- 银行存款证明: 这是最常见的方式,存款需要在签证申请递交前存入银行一段时间(建议至少6个月),以显示其稳定性,存款需要是您或您的直系亲属(如父母)名下的。
- 贷款证明: 银行出具的留学贷款函,明确说明贷款金额、用途和还款条件。
- 奖学金证明: 由学校或政府机构出具的奖学金函,说明奖学金的金额和覆盖范围。
- 政府贷款: 例如澳大利亚政府的海外学生贷款。
- 赞助人声明: 如果由他人(如父母、亲戚)赞助,需要提供赞助人的担保信、身份证明以及他们的资金证明(如银行存款、收入证明等)。
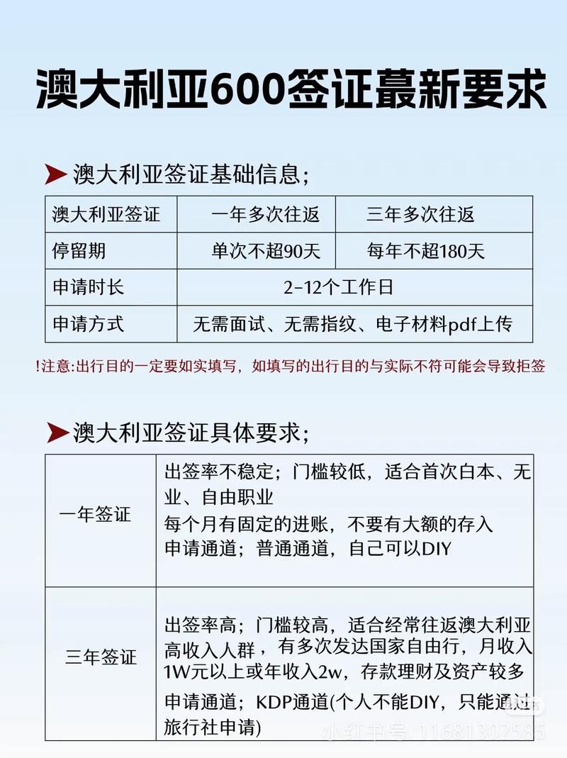
访客签证 (Visitor Visa - Subclass 600)
访客签证的资金要求比较灵活,因为它覆盖了旅游、探亲、商务等多种短期停留目的,签证官主要关注您的旅行计划和资金能力。
影响资金要求的主要因素
- 在澳停留时间: 停留时间越长,所需资金越多。
- 旅行目的:
- 旅游: 需要证明能覆盖住宿、餐饮、交通、购物、景点门票等所有开销。
- 探亲: 如果住在亲友家,可能不需要那么多住宿资金,但需要证明有能力支付其他生活费用。
- 商务: 可能需要证明由公司承担部分或全部费用。
- 个人财务状况: 您在国内的资产、收入、工作稳定性等,一个有稳定高收入和良好资产记录的申请人,即使存款不多,也可能被相信有能力支付旅行费用。
一般建议的资金金额
虽然没有硬性规定,但根据过往经验,建议准备的资金(或能证明的资金能力)大致如下:
- 旅游签证 (单次入境,停留1-2周): 建议提供 5万 - 10万人民币 的银行流水或存款证明。
- 旅游签证 (多次入境,或停留1个月以上): 建议提供 10万 - 20万人民币 或更多的资金证明,并解释资金来源。
接受的资金证明形式
- 近6个月的银行流水: 这是最重要的文件,流水需要清晰显示您的姓名、账号、交易记录和余额,签证官希望看到稳定的收入来源和健康的余额,而不是突然存入一大笔钱。
- 存款证明: 证明您在某个时间点有一笔固定数额的存款。
- 收入证明: 由雇主出具的在职证明和收入证明,显示您的职位、薪资和工作年限。
- 房产证、车辆行驶证: 证明您在国内有固定资产,这是您有回国约束力的重要证据。
- 退休金证明: 如果是退休人员,退休金证明是很好的资金来源证明。
技术移民签证 (Skilled Migration Visas - 如189, 190, 491)
对于技术移民,资金要求通常不是重点,因为移民的核心是您的职业技能、年龄、英语水平和评分。
- 基本要求: 移民局通常要求您证明有足够的资金来支付您和家人在抵达澳大利亚初期的安家费用,这个金额不高,通常建议准备 澳币 5,000 - 10,000元 即可。
- 证明方式: 提供银行存款证明即可,无需大额或长期存款。
- 重点: 资金证明只是签证申请中的一个辅助环节,远不如您的EOI分数、职业评估和英语成绩重要。
毕业生工作签证 (Temporary Graduate Visa - Subclass 485)
对于485签证,资金要求取决于您申请的是哪种类别:
- 485签证 (Graduate Work stream): 此类别没有强制性的资金要求。
- 485签证 (Post-Study Work stream): 从2025年7月1日起,引入了新的资金要求。
- 要求: 申请人必须证明拥有至少 澳币 24,505元 的可用资金。
- 目的: 用于证明您有能力在等待签证审批期间(可能长达数月)维持自己的生活。
- 证明方式: 可以通过银行存款证明、政府福利证明(如 Youth Allowance)或符合条件的担保人来满足。
总结与关键建议
- 核心原则: 资金证明的目的是证明“有能力支付”,而不是“必须已经支付”,资金需要合法、稳定、可信。
- 没有固定数字: 不要在网上搜索“澳洲签证需要存多少钱”,因为答案因人而异,要根据自己的具体情况来准备。
- 真实性是关键: 确保所有资金证明文件都是真实的,伪造文件会导致拒签,并可能在未来数年内影响您申请任何澳大利亚签证。
- 资金来源要清晰: 如果有大额资金突然存入账户,准备好解释其来源(如卖房、股票变现、家庭赠与等),并提供相应证明。
- 咨询专业人士: 如果您对资金要求感到困惑,特别是对于复杂的申请(如学生签证或被要求提供额外材料),强烈建议咨询注册的移民代理 或经验丰富的留学顾问,他们能根据您的具体情况提供最准确的指导。
希望这份详细的说明能帮助您更好地准备澳大利亚签证的资金材料!
