新加坡国立大学2025/2025申请季全面解析:截止日期、新变化与录取攻略 NUS今年申请难度如何?早规划、早准备,赢在起跑线!)

“想去新加坡国立大学(NUS)读研/本科,今年申请来得及吗?”“听说NUS今年政策有变,是真的吗?”“我的背景有多大机会申上NUS?”——随着2025/2025申请季的序幕拉开,新加坡国立大学今年申请”的咨询量持续攀升,作为亚洲顶尖、全球一流的学府,NUS无疑是无数留学学子的梦想之地,但“今年申请”究竟有何不同?竞争态势如何?怎样才能从众多优秀申请者中脱颖而出?本文将为您深度剖析NUS今年申请的核心要点,助您精准定位,高效备战!
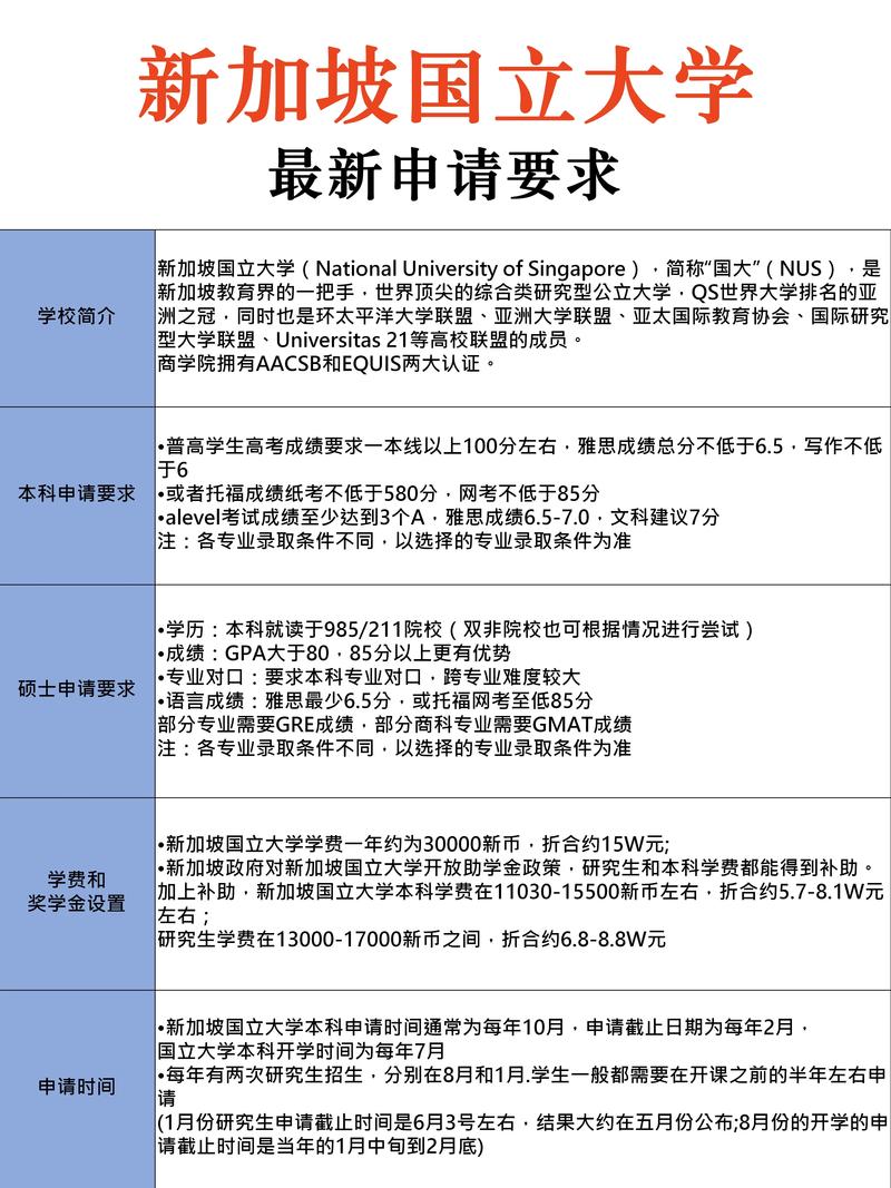
新加坡国立大学2025/2025申请季关键信息一览
对于任何申请者而言,清晰掌握关键时间节点和基本要求是成功的第一步。
-
申请周期与重要截止日期(具体日期以NUS官网最终公布为准,以下为参考往年及预估):
(图片来源网络,侵删)- 研究生课程(大部分):
- 第一轮(通常为优先轮): 2025年10月 - 2025年12月(部分热门专业或项目可能有此轮,建议尽早申请)
- 主要轮/常规轮: 2025年1月 - 2025年3月(这是绝大多数专业的申请截止日期,务必在此前完成递交)
- 部分专业截止日期: 个别专业(如某些MBA、MPP等)可能有独立截止日期,甚至更早或更晚,需密切关注项目官网。
- 本科课程(国际学生):
- 通常通过国际资格(如A-Level、IB、SAT等)或大学转学申请。
- 申请周期: 一般在前一年的8月开放申请,至次年的3月或4月截止(具体视院系而定)。
- 核心提示: “早申请,早占位”!NUS采用滚动录取(Rolling Basis)的专业,名额有限,招满即止,即使没有滚动录取,提前准备也能避免临近截止日期时的手忙脚乱。
- 研究生课程(大部分):
-
核心申请材料清单(通用版,具体以专业要求为准):
- 在线申请表: 如实、准确填写个人信息。
- 学术成绩单: 中英文对照,加盖学校公章,本科申请需高中成绩单,研究生申请需本科及硕士(如有)成绩单。
- 学位证书/毕业证书: 中英文对照,加盖学校公章(或在读证明)。
- 标准化考试成绩:
- 英语: 雅思(IELTS)总分6.5+(小分不低于6.0)或托福(TOEFL)iBT总分90+(部分专业要求更高,如法律、商科等)。
- 学术: 研究生部分专业需要GRE/GMAT成绩(如商学院很多项目明确要求GMAT),本科申请需提供A-Level、IB、SAT/ACT等国际考试成绩。
- 个人陈述(SOP/PS): 这是展现您学术能力、研究兴趣、职业规划与项目匹配度的关键。
- 推荐信(RL): 通常2-3封,来自您的教授、导师或雇主,需具有说服力。
- 简历(CV/Resume): 简洁明了地呈现您的教育背景、科研经历、实习经历、获奖情况等。
- 其他: 部分专业可能要求作品集(艺术设计类)、写作样本、面试等。
新加坡国立大学今年申请:新趋势与潜在变化
“今年申请”之所以备受关注,正是因为每年都可能存在新的变化和趋势,结合当前全球教育环境及NUS的动态,我们推测以下几点可能影响今年的申请:
-
竞争态势依然激烈,但或有结构性调整:
(图片来源网络,侵删)- NUS作为亚洲顶尖学府,其国际声誉和优质资源持续吸引全球精英,虽然整体竞争激烈,但不同专业、不同学院的录取难度可能存在差异,部分新兴交叉学科、数据科学、人工智能、可持续发展等领域可能持续热门,而一些传统学科可能竞争相对缓和(但仍需保持高学术水准)。
- 潜在变化: 随着全球对人才需求的演变,NUS可能会微调各专业的招生名额和录取偏好,更倾向于具备跨学科背景、创新能力和实践经验的学生。
-
对“软实力”的考察愈发重视:
- 仅仅拥有高GPA和标准化考试成绩已不足以确保录取,NUS越来越看重申请者的科研经历、实习经历、社会活动、领导力、沟通能力以及与申请项目相关的实践成果。
- 今年提示: 在准备材料时,务必深度挖掘自身亮点,用具体事例和数据支撑您的“软实力”,让招生官看到您不仅仅是“成绩优秀”,更是“潜力无限”。
-
语言成绩要求可能更严格或灵活并存:
- 随着英语非母语国家申请者水平的整体提升,NUS部分热门专业或对小分有更高要求。
- 潜在变化: NUS也可能接受更多种类的英语能力证明,或对特定类型背景的申请者在语言成绩上给予一定灵活性(但需以官方最新消息为准)。
-
面试形式与内容的多样化:
- 对于需要面试的专业,今年的面试形式可能更加灵活,如线上面试、小组面试、视频面试等,面试内容将更侧重于考察申请者的逻辑思维、应变能力、专业认知度和个人特质。
- 今年提示: 提前进行模拟面试,熟悉不同面试形式,并深入研究申请项目的课程设置和师资力量。
-
对可持续发展与全球视野的关注:
作为一所具有全球影响力的大学,NUS非常重视学生的社会责任感和全球视野,在申请文书中体现对全球性问题(如气候变化、公共卫生、数字化转型等)的关注和思考,可能会为您加分。
新加坡国立大学今年申请:如何提高录取成功率?
面对“今年申请”的挑战与机遇,合理的规划和充分的准备是成功的基石。
-
精准定位,选对项目:
- 深入研究: 不要只看排名,仔细研究目标项目的课程设置、师资力量、研究方向、就业前景等。
- 匹配度优先: 选择与自身学术背景、兴趣特长和职业规划高度匹配的项目,而非盲目追逐“热门”。
-
早规划,早准备,夯实学术基础:
- GPA是王道: 从大一起就保持优异的GPA,这是申请中最硬的指标之一。
- 标化考试提前备考: 合理规划雅思/托福、GRE/GMAT的考试时间,争取考出理想成绩,避免“刷分”带来的时间压力。
-
精心打磨申请材料,突出个人特色:
- 个人陈述(SOP): 这是您的“名片”,要讲好您的故事,清晰阐述“为什么选择NUS”、“为什么选择这个项目”、“您能为项目带来什么”,务必针对每个项目进行个性化修改,切忌模板化。
- 推荐信: 选择真正了解您、能为您说好话的推荐人,提前与推荐人沟通,并提供您的简历、个人陈述等材料,以便推荐人写出更具针对性的推荐信。
- 简历: 简洁、专业、重点突出,使用STAR法则(情境-任务-行动-结果)描述经历。
-
积极提升软实力,积累相关经验:
- 科研经历: 积极参与老师的科研项目,尝试发表论文或参与学术会议。
- 实习/工作经历: 寻找与申请专业相关的优质实习或工作机会,将理论知识应用于实践。
- 课外活动: 参与有意义的社团活动、志愿者服务、竞赛等,展现您的领导力、团队合作能力和社会责任感。
-
关注官网动态,及时准确信息:
“新加坡国立大学今年申请”的一切信息,都应以NUS官方网站及相关院系官网发布的最新通知为准,切勿轻信非官方渠道的小道消息。
-
合理规划申请时间,避免拖延:
建议在申请开放前1-2个月完成所有材料的准备和润色,避免在截止日期前仓促递交,以免出现错误。
新加坡国立大学申请常见Q&A(针对“今年申请”热点)
-
Q1:NUS今年申请对GPA有什么具体要求?
A:NUS没有统一的最低GPA要求,不同专业、不同背景的申请者标准差异较大,本科GPA 3.5/4.0以上(或百分制85分以上)会具有较强竞争力,热门专业可能需要更高,但GPA只是参考因素之一,软实力同样重要。
-
Q2:今年申请NUS,需要提前联系教授吗?
A:对于研究型硕士(Master by Research)和博士(PhD)申请,提前联系意向导师(套磁)是非常重要且必要的,可以了解导师是否有招生计划,以及您的背景是否匹配,对于授课型硕士(Taught Master),则非必需,但如果您对某位教授的研究方向特别感兴趣,也可以尝试邮件沟通。
-
Q3:NUS今年申请对双非院校的学生友好吗?
A:NUS的录取是综合评估,不会因为您是“双非”院校而直接拒绝,如果您的GPA优异,标化成绩达标,且有出色的软实力背景(如科研、实习、竞赛等),一样有机会被录取,关键在于您如何通过材料展现自己的优势。
-
Q4:如果今年申请没有成功,可以次年再申请吗?
A:当然可以,NUS每年都有大量的申请者,一次失利并不代表能力不足,建议认真总结经验教训,针对性地提升自身背景(如提高GPA、增加科研/实习经历、优化申请材料等),再次申请时成功率会更高。
“新加坡国立大学今年申请”无疑是一场充满挑战但收获丰厚的征程,它不仅考验您的学术能力,更锻炼您的规划能力、执行力和应变能力,早准备、早规划、精准定位、突出特色,是应对任何申请季的不变法则。
希望本文能为您的NUS申请之路提供有益的指引,祝愿所有怀揣梦想的学子们,都能在2025/2025申请季中斩获心仪的offer,在狮城开启属于自己的精彩篇章!如需更多个性化申请建议,欢迎持续关注我们的后续分享或咨询专业留学顾问。
SEO优化说明:
- 核心关键词布局: 标题、副标题、引言、各级小标题、正文内容、Q&A部分均自然融入核心关键词“新加坡国立大学今年申请”,以及相关长尾关键词如“新加坡国立大学2025申请”、“新加坡国立大学申请截止日期”、“新加坡国立大学申请要求”、“新加坡国立大学申请攻略”等。
- 用户意图满足:
- 信息获取型: 详细介绍了申请时间、材料、新趋势等用户最关心的问题。
- 问题解决型: 提供了提高录取成功率的实用策略和常见问题解答。
- 决策辅助型: 帮助用户分析申请难度,进行精准定位和规划。
- 高质量原创: 结合NUS普遍情况和对“今年”趋势的合理推测,提供有深度、有条理的分析,避免空泛和抄袭。
- 结构清晰: 采用逻辑清晰的小标题,方便用户快速获取信息,也利于搜索引擎抓取。
- 可读性与吸引力: 语言专业且通俗易懂,使用引导性、鼓励性语句,激发用户阅读兴趣和行动欲望。
- 时效性与权威性: 强调“2025/2025申请季”、“今年”,并提醒用户以官网为准,体现内容的时效性和作为“专家”的严谨性。
- 引导性结尾: 结尾总结并送上祝福,同时暗示可获取更多资源,为后续转化(如关注、咨询)做铺垫。
此篇文章旨在通过百度搜索引擎精准吸引目标用户,并为其提供真正有价值的信息,从而提升流量和用户粘性。
