为了给您一个清晰的概念,我将从以下几个方面为您详细解读:

(图片来源网络,侵删)
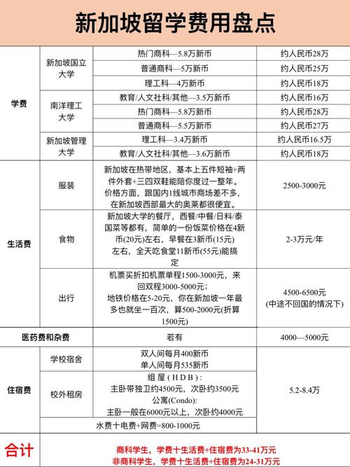
核心摘要:价格范围
一个粗略的价格范围(月租,单位:新加坡元 SGD):
- 经济型/床位: SGD 800 - SGD 1,500
通常是共享房间,提供最基本的设施。
- 标准型/单人间: SGD 1,500 - SGD 2,800
最常见的选择,有独立卫浴,空间适中。
- 豪华型/套间: SGD 2,800 - SGD 5,000+
空间更大,设施更完善,可能带有小厨房或客厅。
(图片来源网络,侵删)
以上价格为大致估算,具体价格会因地理位置、房型、设施、合同长短等因素浮动。
影响价格的关键因素
理解这些因素,您就能更好地判断为什么价格会有如此大的差异。
地理位置
这是影响价格的首要因素,新加坡虽然不大,但不同区域的居住成本天差地别。
-
市中心/核心区 (如:乌节路、滨海湾、武吉知马):
(图片来源网络,侵删)- 特点: 交通便利(靠近地铁站)、生活配套极其完善、安全系数高。
- 价格: 通常最贵,比郊区高出20%-50%甚至更多,在乌节路附近的一个标准单人间可能要SGD 2,500以上。
-
靠近大学/理工学院区 (如:肯特岗、杜佛、女皇镇):
- 特点: 主要为学生群体服务,距离学校近,周边有学生超市、食阁等,很多学舍就在大学校内或旁边。
- 价格: 价格相对合理,是性价比很高的选择,在国立大学旁的学舍,一个标准单间可能在SGD 1,800 - SGD 2,500之间。
-
郊区/组屋区 (如:兀兰、盛港、淡滨尼):
- 特点: 环境安静,生活成本较低,但通常距离市中心较远,通勤时间较长(可能需要30-50分钟)。
- 价格: 最便宜的选择,一个标准单间可能只需SGD 1,200 - SGD 1,800。
房型
房型直接决定了居住的私密性和空间大小。
- 床位: 在一个房间里与其他人共用房间,但拥有独立的床、书桌和衣柜,价格最低。
- 单人间: 拥有一个独立的房间,房间内有独立卫浴,这是最主流的选择。
- 套间: 拥有一个独立的房间,并且房间内或与房间相连的区域有一个小厨房和/或客厅,空间最大,价格也最高。
设施与服务
“一分钱一分货”在这里体现得淋漓尽致。
- 基础设施: 空调、风扇、床、书桌、衣柜、独立卫浴、Wi-Fi。
- 高级设施: 健身房、游泳池、洗衣房、24小时前台、安保服务、自习室、公共厨房、活动室、烧烤区等。
拥有更多高级设施的学舍,价格自然会更高,一个带游泳池和健身房的学舍,其价格会比没有这些设施的学舍高出不少。
合同期限
- 长租合同 (通常为12个月): 价格通常最优惠,是大多数本地学生的选择。
- 短租合同 (3-6个月): 价格会显著上涨,通常比长租贵20%-40%,这主要是为交换生、暑期课程学生或短期访客准备的。
新加坡主要国际学舍品牌及价格参考
以下是一些在新加坡知名且规模较大的学舍运营商,可以帮助您建立一个更具体的印象。以下价格为估算,具体需以官网实时信息为准。
| 学舍名称 | 主要位置 | 房型 | 参考月租 | 特点 |
|---|---|---|---|---|
| CapitaLand Residential | 全岛多地,如淡滨尼、武吉知马、大巴窑 | 单人间、套间 | SGD 1,500 - 3,500+ | 新加坡最大的房地产开发商之一,学舍质量稳定,选择多,设施现代化。 |
| The Student Lodge | 市中心,如欧南、多美歌 | 单人间、套间 | SGD 2,500 - 4,500+ | 地理位置极佳,交通便利,靠近商业区和地铁站,适合预算充足、喜欢都市生活的学生。 |
| UniTown @ Boon Keng | 加东/诺维娜 | 单人间、套间 | SGD 1,800 - 3,000 | 位置稍偏但安静,距离市中心和部分学校(如SMU)有一定距离,性价比不错。 |
| Jen Dormitory | 女皇镇、大巴窑 | 单人间、套间 | SGD 1,600 - 2,800 | 位置相对中心,生活便利,是很多本地学生的热门选择。 |
| Kent Ridge Residences | 肯特岗 (靠近NUS/NTU) | 单人间、套间 | SGD 1,700 - 3,000 | 就在国立大学和南洋理工大学附近,是这两所大学学生的首选,学术氛围浓厚。 |
| Folk@66 | 大巴窑 | 单人间、套间 | SGD 1,500 - 2,800 | 价格相对亲民,设施齐全,深受学生欢迎,需要提前预订。 |
费用构成(不仅仅是房租!)
申请学舍时,除了月租,您还需要考虑以下一次性或周期性费用:
- 押金: 通常是1个月的租金,在退房时检查无损坏后退还。
- 设施费/杂费: 每月固定收取,用于支付水电、网络、洗衣、公共区域清洁等费用,大约在SGD 150 - SGD 400/月。
- 管理费: 少数学舍会收取。
- 预订费: 确认预订时可能需要支付,部分可抵扣房租。
- 印花税: 如果您的租约超过一年,需要支付印花税(通常是年租金的0.4%或更高,具体计算方式复杂)。
总月成本 ≈ 月租 + 设施费
如何查询和申请?
- 官方网站: 这是最直接、最准确的渠道,直接搜索上述学舍的名称,进入官网查看房源、价格和申请流程。
- 房产中介网站: 如 PropertyGuru, co,在这些网站上搜索 "Student Hostel" 或 "Serviced Apartment",可以找到更多选择,但需要仔细甄别。
- 学校资源: 很多大学(如NUS, NTU, SMU)的官网都有推荐的校外住宿列表,这是最可靠的来源之一。
给您的建议
- 尽早规划: 新加坡的热门学舍非常抢手,尤其是在开学季前,房源可能提前几个月就被订满,建议您至少提前3-6个月开始寻找和申请。
- 明确预算: 在开始找房前,先确定您能接受的总月成本(包括租金和杂费),而不是只看房租。
- 实地考察: 如果条件允许,在签约前最好能亲自去看一下房间和周边环境,如果人在海外,可以要求学舍提供视频看房服务。
- 仔细阅读合同: 确认合同条款,特别是关于押金退还、提前解约、费用明细等部分,避免日后产生纠纷。
希望这份详细的指南能帮助您更好地了解新加坡国际学舍的行情!祝您找房顺利!
