485签证是专门为在澳大利亚完成学业后,获得学士、硕士或博士学位的国际学生设计的临时签证,它允许持有者在澳大利亚停留、工作和生活一段时间,以积累宝贵的澳洲工作经验,为未来的技术移民(如189、190、491签证)打下基础。

(图片来源网络,侵删)
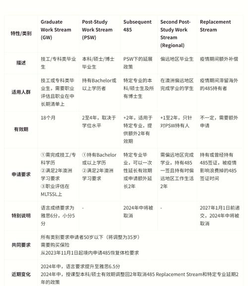
485签证主要分为两种类别,申请条件有所不同:
Graduate Work stream (毕业生工作类别)
这个类别面向那些所学专业不在最新技术职业列表上,但希望通过在澳获得相关工作经验来满足技术移民基本要求的学生。
核心申请条件:
-
学历要求:
- 必须在澳大利亚境内完成一个学士学位(Bachelor Degree)、硕士(Master Degree)、博士(Doctoral Degree)或更高级别的学位。
- 注意: 这个类别不接受通过专科(Diploma)或高级专科(Advanced Diploma)课程获得的学历。
-
专业要求:
(图片来源网络,侵删)- 您所学的专业必须在申请时位于澳大利亚中长期战略技能清单上。
- 这是一个不断更新的列表,通常被称为MLTSSL,工程师、IT专家、护士、会计等职业都在此列表上。
- 关键点: 您的学位必须与MLTSSL上的某个职业高度相关。
-
年龄要求:
- 在递交申请时,申请人年龄必须小于50周岁。
-
英语语言能力:
- 需要提供符合要求的英语成绩,证明您达到功能性英语(Functional English)水平。
- 认可的英语考试和分数:
- 雅思:总分4.5分(单项不低于4.0)
- 托福:总分32分(阅读、听力、口语不低于12分,写作不低于18分)
- PTE Academic:总分30分(各项沟通技能不低于30分)
- 豁免情况:
- 护护照持有者。
- 持有澳大利亚、加拿大、新西兰、美国、英国或爱尔兰的护照。
- 在澳大利亚完成了至少5年的全日制学习。
-
健康状况:
必须满足澳大利亚的健康要求。
(图片来源网络,侵删) -
品行要求:
年满16岁后,在澳大利亚累计居住超过12个月的申请人,必须满足澳大利亚的品行要求。
-
签证时长:
- 学士学位、硕士(非研究型)毕业生: 通常可获得 18个月 的签证。
- 博士毕业生: 通常可获得 4年 的签证。
Post-Study Work stream (毕业后工作类别)
这是最常见的485签证类别,面向几乎所有在澳大利亚完成高等学历的国际学生,它不要求您的专业在职业列表上,但对学生签证的申请时间有严格要求。
核心申请条件:
-
学历要求:
- 必须在澳大利亚境内完成一个学士(Bachelor Degree)、硕士(Master Degree)、博士(Doctoral Degree)或更高级别的学位。
- 也接受在澳大利亚境内完成的专科(Diploma)或高级专科(Advanced Diploma)课程,但前提是您之前已经持有过一个学生签证,并完成了与该专科课程相关的更高一级的学位(先读了本科,再读了GD,那么GD课程可以算作Post-Stream的一部分)。
-
学生签证申请时间要求 (关键!):
- 您必须在2011年11月5日之后首次递交学生签证申请。
- 您必须在2025年7月1日之后首次获得第一个学生签证。
- 最重要的一点: 您的第一个学生签证必须在2025年7月1日或之后获批,这是当前政策的核心要求。
-
年龄要求:
- 在递交申请时,申请人年龄必须小于50周岁。
-
英语语言能力:
- 需要提供符合要求的英语成绩,证明您达到功能性英语(Functional English)水平。
- 要求和豁免情况与毕业生工作类别完全相同。
-
健康状况和品行要求:
与毕业生工作类别相同。
-
签证时长 (根据学历和毕业时间而定):
-
2025年7月1日及之后毕业的申请人:
- 学士、硕士(非研究型)、硕士(研究型)毕业生: 通常可获得 2年 的签证。
- 特定领域的学士或硕士毕业生: 如果所学专业在相关领域列表上,签证时长可延长至 4年,这些领域包括:
- 农业、食品科学或相关领域
- 数量科学
- 健康科学
- 教育
- 工程及相关技术
- 博士毕业生: 通常可获得 4年 的签证。
-
2025年7月1日之前毕业的申请人:
- 学士、硕士毕业生: 通常可获得 2年 的签证。
- 硕士(研究型)毕业生: 通常可获得 3年 的签证。
- 博士毕业生: 通常可获得 4年 的签证。
- 特定领域的毕业生(如上文提到的): 签证时长与2025年7月1日后毕业的政策相同。
-
其他重要注意事项
-
签证申请时间窗口:
- 您必须在完成学业后的6个月内递交485签证申请。
- 这里的“完成学业”通常指学校正式向您发放完成信的日期,而不是毕业典礼的日期。
- 如果您通过学生签证持有者在澳大利亚境外学习部分课程,您仍有6个月的窗口期,但计算方式更复杂,建议咨询移民代理。
-
课程要求:
- 用于申请485签证的课程,必须是您在澳大利亚境内全日制完成的。
- 课程必须是在注册的CRICOS课程下进行的。
-
签证有效期:
- 签证有效期从签证获批当天开始计算,而不是从您递交申请时开始。
-
境内递交:
通常情况下,您必须在澳大利亚境内递交485签证申请。
总结与建议
| 特性 | 毕业生工作类别 | 毕业后工作类别 |
|---|---|---|
| 目标人群 | 学位专业在MLTSSL列表上的学生 | 几乎所有澳洲高等教育毕业生 |
| 学历要求 | 仅限学士及以上学位 | 学士及以上学位,也接受专科/高级专科(有前提) |
| 核心限制 | 专业必须在MLTSSL列表上 | 第一个学生签证必须在2025年7月1日或之后获批 |
| 签证时长 | 学士/硕士18个月,博士4年 | 根据学历和毕业时间而定,通常为2-4年 |
给您的建议:
- 确认您的类别: 首先确定您符合哪个类别的申请条件,对于大多数近期毕业的学生来说,Post-Study Work stream是主要选项。
- 检查关键日期: 如果您走Post-Study Work stream,请务必确认您的第一个学生签证的获批日期是否符合2025年7月1日之后的要求。
- 准备英语成绩: 尽早安排雅思、PTE等英语考试,以满足签证要求。
- 保留好材料: 保管好您的护照、学生签证、CoE、成绩单等所有重要文件。
- 寻求专业帮助: 485签证政策相对复杂,且移民法规时有变化,强烈建议您咨询注册移民代理,他们可以根据您的具体情况提供最准确的指导,确保您的申请万无一失。
