核心摘要:关键点速览
- 允许转换:英国法律规定,持访问签证入境后,可以申请转换为学生签证,前提是您在申请学生签证时不在英国。
- 入境时间:您必须以访客身份合法进入英国后,才能在英国境内提交转换申请。
- 课程要求:您必须获得一个有担保的、全职的英国教育机构发出的录取通知书。
- 资金证明:这是最关键的一环,您需要证明有足够的资金支付第一年的学费和生活费,且这笔钱必须在您的个人名下,并且存满一定时间。
- 语言要求:您必须达到课程所要求的英语语言水平,通常需要通过指定的语言考试(如雅思UKVI)。
- 转换窗口:通常建议在您当前访问签证到期前的3个月内提交申请,但最晚不能在签证到期当天提交。
第一步:检查您是否符合基本条件
在开始准备之前,请务必确认以下几点:

(图片来源网络,侵删)
- 合法入境:您必须持有效的访问签证成功入境英国,如果您的访问签证被拒绝或您未能入境,则无法进行境内转换。
- 课程性质:您已被一所受英国政府认可的、有资格招收国际学生的教育机构(大学、学院等)录取。
- 全职学习:您申请的课程必须是全日制 的。
- 资金充足:您有足够的资金来支付:
- 学费:第一年课程的全部学费(如果课程一年或以上)或整个课程的学费(如果课程不足一年)。
- 生活费:根据英国移民局的规定,伦敦地区为£1,334/月,非伦敦地区为£1,023/月(2025年4月更新)。
- 语言能力:您的英语水平达到了课程的要求。
- 未违反访客签证条款:在您持有访问签证期间,您没有从事任何与访客身份不符的活动(如工作、长期学习等)。
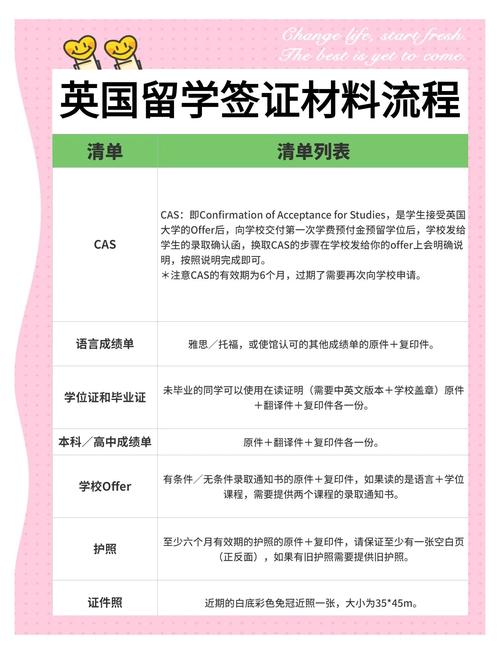
第二步:准备申请所需的核心材料
准备材料是整个过程中最耗时、最关键的部分,请务必确保所有文件的真实性和完整性。
A. 必备文件清单
-
在线申请表格:
- 在英国境内申请,需要填写FLR(S) (Further Leave to Remain) 表格。
- 通过英国政府官网在线填写并提交,生成申请参考码。
-
录取通知书:
- 由您的英国教育机构出具的官方录取通知书,上面必须有唯一的CAS号码 (Confirmation of Acceptance for Studies)。
- 确保CAS上的所有信息(姓名、生日、课程名称、学费、语言成绩等)与您的实际情况完全一致。
-
资金证明:
(图片来源网络,侵删)- 这是移民局审查的重中之重,您需要证明您拥有可用的资金,金额足以支付学费和生活费。
- 存款要求:
- 生活费:必须连续存满28天,并且在这28天结束时,账户余额必须达到要求的金额,如果课程时长为12个月,您需要存满28天,且账户余额至少为伦敦地区 £1,334 x 12 或非伦敦地区 £1,023 x 12。
- 学费:通常需要证明学费已全额支付或已支付部分,如果未支付,则需要证明账户中有足够的资金来支付全额学费。
- 资金来源:资金可以来自您自己、您的配偶或伴侣、您的父母或法定监护人,如果是父母/监护人的资金,需要提供与您的关系证明(如出生证、户口本)以及他们同意您使用这笔资金的书面信函。
- 可接受的文件:银行对账单、储蓄账户证明、存款证明信等,确保文件清晰,显示持有人姓名、账号和余额。
-
英语语言能力证明:
- 通常为雅思UKVI、PTE Academic UKVI、托福iBT等英国签证与移民局指定的考试成绩单。
- 如果您的课程学位较高或您来自英语国家,可能有豁免条件,请与您的学校确认。
-
身份证明文件:
- 当前有效的护照或旅行证件(包含所有签证和出入境章的页面)。
- 当前访问签证的BRP卡(如果适用)。
- 过去所有护照的旧版BRP卡(如果适用)。
-
肺结核检测证明:
如果您来自英国列出的需要提供肺结核检测的国家,您必须在离开本国前,在指定的检测中心进行检测并获得证明,此证明在6个月内有效。
(图片来源网络,侵删) -
过往学历证明:
您的最高学历证书和成绩单,以及其英文翻译件(由专业翻译机构提供并盖章)。
-
个人陈述:
虽然不是强制要求,但一份清晰的个人陈述可以非常有帮助,解释您为什么选择转换为学生签证,您选择的课程如何与您的学术或职业规划相关,以及您计划学成后如何回国发展,这有助于向签证官展示您的申请意图是真实的。
B. 特别注意事项
- 文件翻译:所有非英文的文件都必须由专业、有资质的翻译人员或机构翻译成英文,并附上翻译证明。
- 文件认证:部分文件可能需要经过公证或认证,具体取决于文件来源国,建议提前向学校或移民律师咨询。
- 复印件与原件:准备所有文件的清晰复印件,并携带原件以备面签或抽查。
第三步:申请流程与步骤
-
在线申请:
- 访问英国政府官网,找到“Switch to a Student Visa from inside the UK”的申请入口。
- 填写FLR(S)表格,生成申请参考码。
- 在线支付申请费和移民健康附加费。
-
预约生物信息采集:
- 在线申请后,您会收到一封确认邮件,指导您预约去指定签证申请中心 录入指纹和面部照片。
- 请务必在预约时间内前往。
-
邮寄或递交材料:
- 在完成生物信息采集后,您需要将所有准备好的纸质材料(包括申请确认信)邮寄或亲自递交到您指定的签证申请中心。
- 强烈建议使用邮寄服务,因为您在申请期间会获得一个生物信息居留许可,允许您合法留在英国等待结果,无需担心签证过期。
-
等待审理结果:
- 审理时间通常为8周左右,但在高峰期可能会更长。
- 您可以在英国政府官网的“Track your application”页面查询进度。
- 在等待期间,您会收到一张临时BRP卡,允许您正常学习和生活。
-
领取最终决定和新BRP卡:
- 如果申请获批,您会收到一封结果通知信。
- 您的新BRP卡会邮寄到您在申请时提供的英国地址,请务必确保地址准确。
- 您的旧访问签证会在新签证生效后自动失效。
第四步:重要时间限制与注意事项
- 申请提交时间:您必须在当前访问签证到期的当天或之前提交转换申请,不能在签证过期后申请。
- 最佳申请时间:建议在当前签证到期前的3个月内开始准备并提交申请,这可以避免因材料准备不充分或审理延误而导致签证过期。
- 工作限制:在您的学生签证获批前,您不允许在英国工作(包括实习、兼职等)。
- 保持访客身份:在提交转换申请并收到结果之前,您必须严格遵守访问签证的条款。
- 寻求专业帮助:由于签证政策复杂且材料要求严格,如果条件允许,强烈建议咨询有资质的英国移民律师或专业的教育咨询机构,他们可以为您提供最准确的指导,大大提高申请成功率。
将旅行签证转为学生签证是一条可行的路径,但绝非易事。成功的关键在于:提前规划、准备充分、材料真实、证明有力,请务必仔细阅读英国政府官网上的最新指南,因为移民政策可能会随时调整。
祝您申请顺利!
