第一部分:英国语言签证 (Short-term Study Visa / 短期学习签证)
首先需要明确一个概念:英国没有单独的“语言签证”,对于纯粹的语言学习,申请人通常申请的是短期学习签证,这个签证允许您在英国进行长达11个月的学习(英语语言课程)。

(图片来源网络,侵删)
什么是短期学习签证?
- 目的:专为想来英国学习英语语言课程、非学位课程或参加短期研究(如学术访问)的人士设计。
- 有效期:通常为6个月或11个月,具体取决于您课程的长短。
- 关键限制:
- 不能在英国工作(包括实习、兼职或志愿者工作)。
- 不能申请公共基金(如福利)。
- 不能携带家属(配偶、子女等)随行。
- 课程结束后必须离开英国。
申请短期学习签证的基本条件
- 真实的学习意图:您必须证明来英国的唯一目的是学习,并且课程结束后会按时离开。
- 被英国认可的教育机构录取:您必须获得一个被英国边境管理局认可的教育机构发出的无条件录取通知书。
- 足够的资金证明:您必须有足够支付在英期间所有费用的资金,包括学费、住宿费和生活费。
- 满足英语语言要求:虽然主要是学语言,但您仍需证明您有基本的英语沟通能力,通常要求达到 B1 水平(如雅思总分4.0-5.0,具体看学校要求),部分国家的申请人可能需要提供英语测试成绩。
- 计划离开英国:您需要证明您有足够的理由在课程结束后离开英国,例如您在本国有牢固的家庭、社会和经济联系。
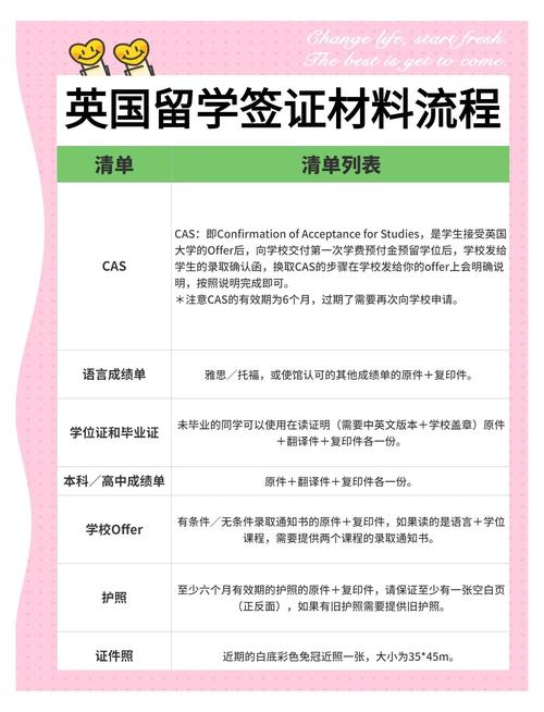
申请所需材料清单
核心材料:
- 护照:有效期覆盖您整个在英国的停留期,并有至少一页空白页。
- CAS (Confirmation of Acceptance for Studies):这是申请的灵魂,学校在录取您后,会在其内部系统里生成一个唯一的CAS号码,您需要在签证申请表中准确填写。
- 注意:CAS上列出的信息(如课程名称、学费、出勤要求等)必须准确无误,否则可能导致拒签。
财务证明:
- 资金证明:证明您有足够的钱支付费用,资金必须存在您的银行账户中至少28天。
- 金额要求:学费(CAS上已注明)+ 生活费。
- 生活费标准:每月£1,334(如果课程时长在9个月或以上)或 £1,015(如果课程时长在6个月或以上,但少于9个月)。
- 资金形式:银行流水单、存款证明等,资金来源要清晰、合理。
其他材料:
- 英语语言能力证明:如雅思成绩单(即使学校发的是语言班CAS,也可能需要)或其他受认可的英语考试成绩单。
- 学术材料:学历证明(毕业证、学位证)、成绩单等,以证明您符合学校的入学要求。
- 个人陈述:解释您为什么选择这个课程、这个学校,以及您的学习计划。
- 过往旅行记录:如有旧护照,提供曾去过其他国家的签证页复印件,有助于证明您的旅行历史。
- 肺结核检测证明:如果您在中国大陆、香港等需要检测的国家申请,必须提供由指定诊所出具的肺结核检测证明。
第二部分:续签签证 (Visa Extension / 在英国境内续签)
如果您想在英国继续学习,比如语言班结束后升读预科、本科或硕士课程,您可以在英国境内申请签证续签,这被称为“境内切换签证” (Switching visa inside the UK)。
在英国境内续签的条件
- 当前签证状态:您必须持有有效的英国签证。
- 学习衔接:您的新课程必须是您当前学习的延续或自然衔接。
- 语言班 → 预科
- 预科 → 本科
- 本科 → 硕士
- 硕士 → 博士
- 新的CAS:您必须获得新的、有资格颁发担保函的英国教育机构(如大学)发出的CAS。
- 签证类型:您的新课程必须是符合长期学生签证要求的课程,通常是高等教育课程(本科及以上)。
在英国境内续签的优势与劣势
- 优势:
- 无需肺结核检测:这是最大的便利。
- 流程相对熟悉:您已经身处英国,对流程和环境更了解。
- 材料简化:不需要提供旧护照,只需提供当前生物信息卡。
- 劣势:
- 不能工作:在您的新签证获批前,您不能工作(包括学生工)。
- 续签期间离境风险:如果您在申请获批前离开英国,您的申请将被视为“离境申请”,需要重新回到中国申请,流程更复杂。
- 时间紧张:需要在当前签证到期前提交申请。
在英国境内续签的申请流程
- 获取新CAS:首先确保您已收到无条件录取通知书,并让学校生成CAS。
- 准备材料:与首次申请类似,但材料有所不同。
- 在线申请:访问英国政府官网,创建UKVI账户,填写在线申请表,并支付签证费和移民健康附加费。
- 预约生物信息采集:在签证申请中心预约时间,提交材料、采集指纹和照片。
- 等待结果:通常需要等待3-8周,您可以选择使用“超级优先签证服务”以获得更快的决定(但费用更高)。
在英国境内续签所需材料
- 核心文件:
- 当前护照 和 BRP卡 (如果您的签证有贴纸或BRP卡)。
- 新的CAS。
- 资金证明:
- 要求更高:资金必须存在您的个人银行账户中至少28天。
- 金额:学费(CAS上注明)+ 生活费(每月£1,015,在伦敦地区是每月£1,265)。
- 注意:UKVI对资金来源的审查非常严格,避免使用父母账户,如果必须使用,需要提供详细的资金来源证明(如父母收入证明、银行流水、关系证明等)。
- 学术材料:
- 新的录取通知书 和 CAS。
- 过往成绩单:证明您已顺利完成之前的课程。
- 学位证/毕业证(如果已获得)。
- 其他材料:
- 个人陈述:解释您的学习计划和职业规划。
- ATAS证书(如果需要):如果您申请的某些科学或工程类课程需要,必须在申请前获得。
- 英语语言成绩:如果新课程有特定语言要求。
重要注意事项与建议
- 时间规划:无论是首次申请还是续签,一定要尽早开始准备,至少提前3-4个月准备材料,尤其是在英国境内续签,要确保在旧签证到期前有足够时间处理。
- 资金来源是关键:UKVI非常看重资金来源的合法性,确保您的银行流水清晰、稳定,避免大额、突进的存款,如果是赠款(如父母资助),准备充分的证明文件。
- 材料真实准确:所有材料必须真实有效,任何虚假信息都可能导致拒签,并可能在未来数年内影响您申请任何英国签证。
- 寻求专业帮助:如果对流程不熟悉,或情况比较复杂(如资金来源复杂、有拒签历史等),强烈建议咨询有经验的OISC(英国移民事务专员署)注册的移民律师或教育顾问,他们可以提供专业的指导,提高成功率。
- 关注政策变化:英国移民政策时有变动,请在申请前务必访问英国政府官网获取最新、最准确的信息。
希望这份详细的指南能帮助您更好地理解和规划您的英国语言学习和续签之路!祝您一切顺利!
