签证政策会随时间变化,2025年的要求现在很可能已经不再适用。 以下信息是基于2025年韩国驻华使领馆(包括北京、上海、广州、青岛、沈阳、香港等)发布的官方指南整理而成,主要针对中国公民申请短期访问签证(C-3-9,旅游/商务/探亲等)。

(图片来源网络,侵删)
在申请签证前,强烈建议您务必访问最新的韩国驻华使领馆官方网站或联系您所在领区的签证中心,获取当前最准确、最权威的要求。
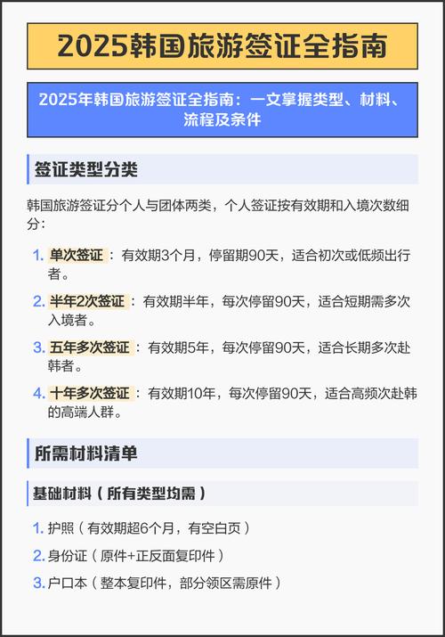
2025年韩国签证核心通用材料清单
所有申请人都需要准备以下基本材料:
第一部分:申请表格与照片
-
签证申请表 (VISA APPLICATION FORM)
- 需用英文或韩文填写,可在线下载或在签证中心领取。
- 申请人需亲笔签名,未成年人可由法定代理人代签。
- 注意: 表格内容需与所有提交的材料信息保持一致。
-
照片 (Passport Photo)
(图片来源网络,侵删)- 尺寸为 5cm x 4.5cm。
- 近6个月内拍摄的白底彩色免冠证件照。
- 需清晰显示面部,不能佩戴有色眼镜(医疗原因除外,需提供证明)。
- 照片背面需用铅笔写上姓名和申请编号。
第二部分:护照与身份证明
-
护照 (Passport)
- 有效期在6个月以上的本人护照原件。
- 护照至少有2页空白签证页。
- 如有旧护照,特别是之前去过韩国的旧护照,建议一并提交。
-
身份证复印件
提交清晰的中国居民身份证正反面复印件。
第三部分:财务证明
这是证明您有能力承担在韩期间所有费用的关键材料,也是使领馆审核的重点。

(图片来源网络,侵删)
-
在职证明与收入证明 (Certificate of Employment & Income)
- 需使用公司抬头纸打印,由雇主签字并加盖公司公章。
- 内容必须包括:
- 申请人姓名、职位、入职日期。
- 公司地址、联系方式(电话和传真)。
- 准假许可,注明请假时间。
- 公司保证申请人会按时回国继续工作的声明。
- 申请人近6个月的平均月薪或年收入。
- 格式要求: 需为英文或韩文,如为中文,可能需要提供翻译件。
-
银行流水 (Bank Statement)
- 提交申请人名下近 3-6个月 的银行流水账单原件。
- 银行需盖章,最好能显示工资收入记录。
- 流水余额建议能覆盖在韩期间的全部费用(机票、酒店、每日开销等),余额越高越有利。
- 避免在银行流水中出现大额、不明来源的存入或转出记录,这可能引起签证官的质疑。
第四部分:旅行计划相关材料
-
行程单 (Travel Itinerary)
- 一份详细的旅行计划,建议用英文或韩文撰写。
- 内容应包括:在韩期间的每日活动安排、住宿酒店名称及地址、计划访问的城市和景点等。
- 这能向签证官展示您有明确的旅行目的和合理的行程安排。
-
机票预订单 (Flight Itinerary)
- 提交往返韩国的机票预订单(不需要付款出票)。
- 需能清晰显示航班号、日期和航线。
-
酒店预订单 (Hotel Reservation)
- 提交在韩期间的酒店预订单,最好能显示每晚的房价和总费用。
- 如果行程复杂(如多城市、多酒店),需提供所有酒店的预订单。
根据签证类型补充材料
除了上述通用材料,不同类型的签证还需额外提交以下文件:
个人旅游签证
- 材料要求: 相对简单,主要就是上述的通用材料,特别是银行流水和在职证明,只要能证明经济能力和在国内有稳定工作、约束力即可。
- 自由行 vs. 跟团: 2025年,韩国对中国游客的“个人旅游签证”(FIT签证)政策已经比较成熟,跟团游的签证通常由旅行社统一办理,材料相对简化。
商务签证 (B-2)
- 邀请函 (Invitation Letter)
- 由韩国邀请公司出具的正式邀请函原件,需用英文或韩文书写。
- 内容必须包括:
- 邀请人及被邀请人的姓名、护照号码。
- 邀请事由、访问日期和停留期限。
- 邀请公司的地址、电话、传真和联系人。
- 承担被邀请人在韩期间所有费用的声明(包括机票、住宿、生活费等)。
- 邀请公司的法人代表签字并加盖公司公章。
- 中方派遣公司证明
除了通用的在职证明,还需提供派遣公司出具的派遣函,说明商务目的、职位以及费用由谁承担(公司或个人)。
探亲访友签证 (C-3, F-1等)
- 邀请函 (Invitation Letter)
- 由在韩国的亲属或朋友出具的邀请函原件,用英文或韩文。
- 内容需包括:邀请人与被邀请人的关系、访问目的、停留时间、邀请人联系方式和在韩住址。
- 邀请人的身份证明文件
- 邀请人的韩国国籍证明(如护照、身份证)复印件。
- 邀请人的在韩签证或登录证复印件。
- 邀请人的在职证明或在韩收入证明。
- 亲属关系证明
如为亲属关系,需提供能证明关系的官方文件,如户口本、结婚证、出生证明等,并提供英文或韩文的翻译公证件。
过境签证 (Transit Visa)
- 材料要求: 通常比短期访问签证更简单。
- 核心材料:
- 有效护照和签证申请表。
- 前往第三国的最终目的地机票预订单。
- 前往第三国的有效签证(如适用)。
- 能够证明过境期间有足够资金(如银行流水)。
2025年签证申请流程(简化版)
- 确定签证类型和领区: 根据您的户口所在地或长期居住地,确定应向哪个韩国驻华使领馆或签证中心提交申请。
- 准备材料: 仔细核对并准备所有所需文件,确保信息真实、完整。
- 递交申请:
- 本人递交: 申请人需亲自前往指定的签证申请中心递交材料。
- 他人代办: 需提供代办人的身份证原件及复印件,以及申请人签署的委托书。
- 采集指纹: 从2025年起,韩国要求首次申请韩国签证的中国公民必须采集指纹,2025年此政策已全面实施,申请时需配合采集。
- 支付费用: 缴纳签证申请费。
- 等待审理: 使领馆审理材料,时间通常为4-5个工作日,但高峰期可能更长。
- 领取护照: 审理通过后,本人或代办人凭领取凭证取回护照和签证。
特别注意事项(2025年背景)
- 材料真实性: 2025年,韩国使领馆对材料的真实性审查非常严格,任何伪造材料都可能导致拒签,并可能影响未来申请。
- 户籍地限制: 当时部分签证中心或领区对申请人户籍地有限制,上海领区”通常受理上海、浙江、江苏、安徽、江西等地区居民的申请。
- 资金证明的重要性: 对于没有稳定工作或收入来源的申请人(如学生、自由职业者),提供强有力的资金证明(如父母的银行流水、在职证明及亲属关系证明)至关重要。
- 无犯罪记录: 通常短期访问签证不强制要求,但如果使领馆有疑虑,可能会要求提供。
再次提醒:以上所有信息均为历史资料,请务必在计划出行前,查询最新的官方政策!
