(H1):深度解析:2025年韩国签证新政策全攻略(附申请指南与常见问题)
Meta Description):** 2025年韩国签证政策迎来重大调整!本文作为资深教育留学专家,为您全面解析2025年韩国签证新政策的核心变化、适用人群、材料清单及申请流程,助您顺利拿到韩国签证,开启留学/探亲之旅。

引言(H2):2025年,韩国签证迎来“大变革”:一次影响深远的政策调整
时光回溯到2025年,对于所有计划前往韩国的中国公民而言,那是一个注定被载入“签证史册”的年份,韩国法务部为了进一步简化签证申请流程、吸引更多优秀的外国人才(尤其是留学生和专业人士),并打击签证欺诈行为,推出了一系列影响深远的新政策。
这些新政策,如同一石激起千层浪,不仅改变了传统的申请模式,更重塑了无数留学生、商务人士和访韩游客的出行规划,作为深耕教育留学领域多年的专家,我将为您拨开迷雾,系统性地梳理2025年韩国签证新政策的每一个关键节点,确保您能清晰理解、从容应对。
核心变革:2025年韩国签证新政策的“四大支柱” (H2)
2025年的韩国签证新政策并非零散的修补,而是一次系统性的升级,其核心可以概括为以下四大支柱:
简化流程,推广“电子化”与“一站式”服务

- 核心变化: 全面推行签证申请电子化,大幅简化了以往繁琐的纸质材料准备,最显著的标志是韩国驻华使领馆签证申请中心的全面升级,申请人无需再直接前往使领馆,而是通过签证中心统一递交材料,实现了“一站式”服务。
- 专家解读: 这项变革极大地提升了效率,减少了人为差错,申请人可以在线预约、查询进度,整个流程变得更加透明和便捷,对于不熟悉流程的申请人来说,这无疑是最大的福音。
“反签证”制度的深化与普及
- 核心变化: “反签证”(Visa Issuance Confirmation)制度在2025年得到了前所未有的推广,该制度允许韩国的邀请方(如大学、企业、机构)在韩国国内向法务部申请《签证签发认定书》,获得批准后,再将该文件扫描件发给申请人,申请人凭此文件在中国国内的韩国使领馆或签证中心即可直接申请签证。
- 专家解读: 这是针对留学生和商务人士最重要的政策之一,它将审核权前置,由韩国的邀请方负责核实申请人信息,大大提高了签证的通过率,缩短了审批时间,对于计划赴韩留学的学生而言,拿到学校的“反签证”通知书,就等于拿到了签证的“半张入场券”。
针对特定人群的“绿色通道”与材料减免
- 核心变化: 韩国政府为了吸引高端人才,对特定人群推出了签证便利化措施。
- D-2(留学签证)与D-4(语言研修签证): 对于已获得韩国大学或教育机构正式录取的学生,申请材料中关于资金证明的要求有所放宽,部分情况下可由学校出具担保函代替。
- 高收入/高学历人群: 对于持有硕士及以上学位、或在特定领域有杰出成就、年收入达到一定标准的中国公民,可以申请“多次往返签证”,且申请材料更为简化。
- 团体游客: 针对中国特定地区的团体游客,推出了更便捷的“团体旅游签证”申请通道。
- 专家解读: 这体现了韩国“精准引才”的战略,政策向高潜力人群倾斜,旨在吸引最优质的生源和劳动力,同时通过便利化措施促进旅游业发展。
强化审核与背景调查
- 核心变化: 在简化的同时,韩国法务部也同步加强了签证审核的力度,尤其是在反签证流程中,对邀请方(如语言学院、大学)的资质审查更为严格,对于申请人的过往出入境记录、资金来源的真实性等,也通过数据共享进行了更严格的核查。
- 专家解读: “简化”与“严审”并行,是2025年政策的另一大特点,这旨在杜绝“签证黑中介”和“假材料”等不良现象,维护签证体系的公平与公正,申请人务必确保所有材料的真实性,切勿抱有侥幸心理。
政策影响:不同人群如何应对? (H2)
2025年的新政策对不同人群的影响各不相同,我们针对性地进行分析:

对于计划赴韩留学的学生(D-2/D-4签证)
- 利好: “反签证”成为主流,只要你能拿到韩国正规大学的录取通知书或语言学院的入学许可,申请签证的成功率和效率都将大大提高,资金证明的压力部分转移给了学校。
- 挑战: 学校的“担责”更重,一些不良中介或“野鸡”学校可能无法获得邀请资质,学生在选择学校时,务必核实其是否具备签发反签证的资格。
- 专家建议: 录取通知书是“王道”,一旦拿到Offer,立即与学校的国际交流处或行政室沟通,了解反签证申请的具体流程和所需材料,并积极配合学校完成在韩的申请步骤。
对于商务访客(C-3-4, C-4, C-2等签证)
- 利好: 如果能获得韩国合作公司的“反签证”邀请,流程同样会非常顺畅,多次往返商务签证的门槛有所降低,有利于频繁的商务往来。
- 挑战: 对于无法提供反签证的临时商务访问,个人申请材料的审核依然严格,特别是对于公司背景和资金流水的要求。
- 专家建议: 与韩国合作伙伴保持密切沟通,确认对方是否能为贵方申请反签证,若为个人申请,请务必准备好详尽的在职证明、公司营业执照、近半年的银行流水等辅助材料,以证明行程的真实性。
对于旅游探亲者(C-3, B-2等签证)
- 利好: 团队旅游签证更加便捷,对于首次申请探亲签证的家庭,如果能提供与韩国亲属关系的公证、以及亲属在韩国的稳定收入证明(如纳税证明、在职证明),也能显著提高通过率。
- 挑战: 个人旅游签证(自由行)的审核依然较为严格,尤其对于首次出国的申请人,需要提供强有力的约束力证明(如房产、车产、稳定工作等)。
- 专家建议: 若是探亲,亲属的“担保”作用至关重要,确保亲属能提供详尽的在韩生活证明,若为个人旅游,请务必规划好行程,并准备好所有能证明你“一定会回国”的材料。
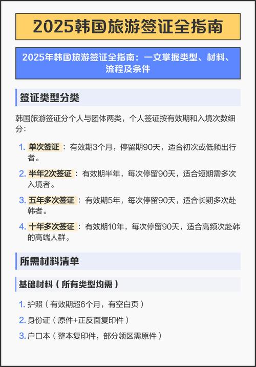
实用指南:2025新政下如何申请韩国签证?(附材料清单) (H2)
尽管政策已经过去多年,但其核心框架和流程至今仍有深远影响,以下是结合2025年新政策精神的通用申请指南:
第一步:确定签证类型与申请途径
- 首选反签证: 联系你的韩国邀请方(学校、公司),询问并启动反签证申请流程。
- 个人申请: 若无反签证,请确定你的签证类型(如旅游、商务),并准备相应材料。
第二步:准备核心申请材料(以个人申请为例)
- 签证申请表: 在韩国签证申请中心官网下载并填写,需本人签字。
- 护照: 有效期6个月以上的原件及复印件。
- 照片: 3.5cm x 4.5cm的白色背景彩色近照1张。
- 身份证: 正反面复印件。
- 户口本: 全本复印件。
- 资金证明:
- 在职人员: 近6个月的银行工资卡流水单(余额建议5万元以上),并加盖银行公章。
- 学生: 父母的收入证明及银行流水,或提供存款证明。
- 在职/在读证明:
- 在职: 使用公司抬头纸打印,注明职位、入职时间、准假许可,并加盖公章。
- 在读: 学校开具的在读证明。
- 行程计划: 详细的韩国行程单,包括往返机票预订单和酒店预订单。
- 其他辅助材料(根据情况添加):
- 留学: 录取通知书、学费缴纳凭证。
- 探亲: 韩国亲属的身份证明、在韩证明(如登录证)、亲属关系公证书。
- 商务: 韩方邀请函、双方公司的营业执照等。
第三步:递交申请与缴费
- 通过韩国签证申请中心官网预约递交时间。
- 按时前往签证中心,提交所有材料,并缴纳签证费。
- 采集指纹(通常为首次申请者)。
第四步:查询进度与领取护照
- 可通过官网或短信查询签证审批进度。
- 审批通过后,可选择邮寄或亲自到签证中心领取护照。
专家答疑:关于2025年韩国签证新政的常见问题 (H2)
Q1: 2025年的新政策现在还适用吗? A: 政策的核心框架,如“反签证”制度、电子化申请流程、对特定人群的便利化措施等,至今仍然是韩国签证体系的基石,虽然具体细节(如资金证明金额)可能会有微调,但2025年奠定的方向和模式没有根本改变。
Q2: 反签证是不是100%能拿到签证? A: 不是,反签证是韩国法务部对申请人资格的“预审”,通过后意味着你在韩国的邀请方是真实可靠的,但最终决定权仍在韩国驻华使领馆,如果使领馆发现申请人本人有不良记录或材料造假,仍有拒签风险。
Q3: 我的银行流水不够怎么办? A: 这是很多申请人遇到的难题,除了工资流水,你可以提供其他资产证明作为补充,如房产证、车辆行驶证、银行定期存单、股票/基金账户截图等,用以证明你的经济实力和回国约束力。
Q4: 如果被拒签了,还能再申请吗? A: 当然可以,建议仔细分析拒签原因(使领馆通常不会给出明确理由,可自行判断),补充或完善相应材料,待一段时间后再尝试申请,切忌在短时间内重复递交相同或存在问题的材料。
H2):理解政策,方能行稳致远
2025年的韩国签证新政策,是韩国面向世界开放姿态的体现,也是其优化人才结构和旅游市场的重要举措,虽然时间已经过去,但其留下的“简化流程、精准引才、强化审核”的核心思想,至今依然是我们理解和申请韩国签证的关键。
作为教育留学领域的观察者和实践者,我始终认为,透彻理解政策背后的逻辑,远比死记硬背条款更重要,希望本文能为您提供一个清晰的视角,助您在规划韩国之旅时,更加自信、从容,无论时代如何变迁,真实、充分的准备,永远是通往成功的唯一捷径,祝您签证顺利,前程似锦!
