以下是一份详细的材料清单,分为必备材料和辅助支持材料两大类,请根据你的个人情况进行准备。

(图片来源网络,侵删)
必备材料
这部分是所有申请人必须提交的基础材料,缺一不可。
在线申请表
- 完成在线申请:在英国签证与移民局官网上创建账户,填写完整的在线申请表,系统会生成一个Application ID,请务必记下。
- 打印申请表:填写完成后,下载并打印申请表,需要在表格末尾亲笔签名。
护照
- 有效期:护照必须有至少6个月的有效期(从你预计离开英国的那天算起)。
- 空白页:护照必须有至少两页空白页,用于贴签证。
- 旧护照:请一并提交所有旧护照,特别是上面有英国或申根等有效签证的记录,这会是很好的辅助证明。
照片
- 规格:近6个月内拍摄的35mm x 45mm白底彩色照片。
- 要求:面部清晰,表情自然,不能戴墨镜或有色眼镜(宗教原因除外),头发不能遮挡眼睛,照片背景必须是纯白色。
- 数量:提供2张。
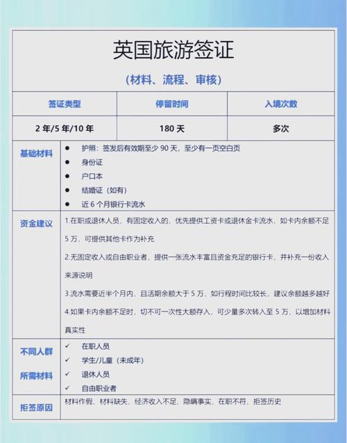
资金证明
这是最核心的材料之一,目的是向签证官证明你有足够的经济能力支付在英国期间的所有费用,无需在英国工作或寻求公共资金。
- 银行流水:
- 近3-6个月的银行对账单原件或银行盖章的复印件。
- 最好使用工资卡或常用储蓄卡,流水能稳定地显示工资收入和日常消费。
- 余额建议能覆盖整个行程的费用(通常建议至少有5-10万人民币的稳定余额)。
- 避免:短期内突然存入大额不明资金(比如向朋友借钱凑数),这会引起签证官的怀疑,如果需要,请提前几个月存入。
- 存款证明:可以提供,但不应作为唯一资金来源,它只证明你在申请那一刻的存款情况,不如银行流水能反映长期的财务状况。
- 其他资产证明(可选,但强烈建议提供):房产证、车辆行驶证、股票、基金等,这些能证明你在国内有强大的资产约束力,增加回国可信度。
行程计划
- 一份详细的旅行计划,说明你计划在英国做什么、去哪里、待多久。
- 形式:可以是一份Word文档或PDF,内容应包括:
- 每天的行程安排(日期、城市、景点、活动)。
- 预订的酒店名称和地址。
- 参观的主要景点或计划参加的活动。
- 关键点:行程计划要合理、真实,不要安排得过于紧密或夸张,签证官主要想通过这个计划了解你的旅行目的。
住宿证明
- 预订单:提供酒店、旅馆或民宿的预订单。切记:此时不要支付全款! 只需支付可取消的预付款或提供免费取消的预订单即可,拿到签证后再支付全款。
- 亲友邀请函:如果计划住在亲友家,则需要提供:
- 邀请人(在英国的居民)的护照或BRP卡复印件。
- 邀请函,说明他们愿意为你提供住宿,并附上他们的地址和联系方式。
- 邀请人在英国的居住证明,如最近一个月的水电费账单或银行账单。
邀请函(如适用)
- 如果有英国的朋友或亲戚邀请你,他们需要提供一封正式的邀请函,内容包括:
- 他们的个人信息(姓名、与你的关系、护照号、在英身份)。
- 邀请你访问的原因和时长。
- 他们将如何为你提供支持(住宿、部分或全部费用等)。
- 他们本人的联系方式。
- 同时附上邀请人的护照、BRP卡以及近期的银行账单或工资单,以证明他们有能力支持你。
在职与收入证明
- 在职证明:由雇主出具的官方信函,需使用公司抬头纸打印,并加盖公章,内容必须包括:
- 你的姓名、职位、入职日期。
- 准假许可,明确说明假期从X年X月X日到X年X月X日。
- 公司确认你在此期间将继续保留职位。
- 公司的地址和电话,最好有HR或直接上级的签字。
- 薪资信息(月薪或年收入)。
- 营业执照:如果你是公司法人或股东,请提供营业执照副本的复印件,并加盖公章。
辅助支持材料
这些材料不是强制性的,但强烈建议提供,它们能极大地增强你的签证申请说服力,证明你回国约束力强。
家庭关系证明
- 结婚证、户口本、出生证明等,证明你在国内有稳固的家庭联系。
资产证明
- 房产证:清晰复印件。
- 车辆行驶证:清晰复印件。
- 股票/基金证明:券商出具的持有证明。
过往旅行记录
- 旧护照:特别是上面有美国、申根、澳大利亚、加拿大、日本等发达国家的有效签证页,这是非常有利的证明,说明你有良好的出境记录。
- 过往旅行照片:可以挑选一些在国外旅游时的照片打印出来,放在申请材料里,增加真实性。
行程相关的预定文件
- 往返机票预订单:同样,不要购买!只需提供可免费取消的预订单,机票是最后确认行程时才买的。
- 景点门票预订单:如果你计划参观一些需要门票的特定景点(如伦敦眼、特定博物馆等),可以提供预订页面截图。
- 旅游保险单:强烈建议购买覆盖整个行程的、包含医疗和紧急救援的旅游保险,并提供保单。
材料准备的核心要点总结
- 真实性:所有材料都必须真实有效,切勿伪造。
- 完整性:按要求准备齐全所有必备材料,并尽可能多地提供辅助材料。
- 逻辑性:所有材料之间要能相互印证,你的在职证明、银行流水、资产证明要能共同支撑你“有稳定工作和良好经济能力”的形象。
- 约束力:这是签证官最关心的一点,你需要通过国内的工作、家庭、资产这三方面,向签证官证明你在英国只是一个短暂的过客,旅行结束后一定会回国继续你的生活,材料越能证明这种“约束力”,成功率越高。
- 整理清晰:将所有材料整理有序,最好按类别用文件夹或回形针分开,并在每一份材料上写上自己的姓名和申请编号,方便签证官审核。
建议在提交申请前,务必再次登录UKVI官网查看最新的材料要求,因为政策可能会有微调,祝你签证顺利!

(图片来源网络,侵删)

(图片来源网络,侵删)
